Financial Literacy Education
That is Logical

Enabling Entrepreneurs

Empowering students


Preparing you for the
21st Century business world

Are you tired of
Learning Accounting Theories?
Lengthy classroom exercises?
When all you want is to understand
what the numbers say?

Will change that !

Transforming you from pondering about the way forward...

to Leading your team To a brighter financial Future.

We help you understand finance logically using our unique method rather than doing theoretical exercises !

 

We educate you in the skills required to run your business with our financial literacy program.

 

We will lead you, and your team, to a set of skills to make you improve the success in your business.
You will make better decisions more confidently, as you steer your business to greater PROFITS !

But what makes us different?

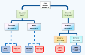
Should you learn the Old traditional
3 Golden rules, Or Rather

the modern view of 2 rules of survival?

When training finance literacy there are many that show you the theories around the historical accounting systems, believing if you grasp the concepts of Pacioli you will be successful in business ...

We educate you to be logically financial literate, so that business decisions not only bring improved profits and guarantee your survival but are made far more easily.

You need a logical understanding of Finance to implement strategic decisions necessary for Business Improvement,

Especially in the 21st century!

Some will show you how to draw up the accounts through using the fabled ...

"3 Golden Rules of Accounting"

But does this knowledge bring success with it?

 

We believe that this method is not only archaic in approach, but serves no purpose in showing you the TWO RULES of  “Financial Sustainability”.

You need to understand those rules far more if you want to be successful.

The Golden rules merely help one to keep the records of account accurate, but do nothing to ensure success!

How do the rules of “Financial Sustainability” really work for you and how will your business decisions impact your future success is more important.

Our courses help you get there!